Intent Layer: Kỷ nguyên giao dịch “người dùng nói – hệ thống làm”

Intent Layer: Kỷ nguyên giao dịch “người dùng nói – hệ thống làm”

1. Đội ngũ sáng lập / công ty đứng sau:

Intent Layer là một khái niệm hoặc mô hình kiến trúc trong không gian Web3, không phải là một công ty hay dự án đơn lẻ. Nó được phát triển và thúc đẩy bởi nhiều đội ngũ và dự án hàng đầu, bao gồm:

  • Flashbots (với dự án SUAVE)
  • Anoma Foundation (với chuỗi Anoma)
  • CoW Swap
  • Uniswap Labs (với UniswapX)
  • Skip Protocol
  • Nghiên cứu từ các quỹ đầu tư như Paradigm và nhiều nhà phát triển khác trong lĩnh vực DeFi và cơ sở hạ tầng blockchain.

2. Blockchain sử dụng / mô hình kiến trúc:

Intent Layer không phải là một blockchain riêng biệt. Thay vào đó, nó là một lớp kiến trúc được xây dựng để tương tác và hoạt động trên các blockchain hiện có, đặc biệt là các chuỗi tương thích EVM (Ethereum và các L2).

Mô hình kiến trúc cơ bản:

  • Người dùng (User) diễn đạt một “ý định” (intent) cấp cao về điều họ muốn đạt được (ví dụ: “hoán đổi 1 ETH lấy DAI với giá tốt nhất có thể” hoặc “mua NFT X với giá không quá Y”).
  • Ý định này được gửi đến một “lớp ý định” hoặc một mạng lưới các “người giải quyết” (Solvers).
  • Các Solvers cạnh tranh để tìm ra cách thực hiện ý định tối ưu nhất, có thể liên quan đến việc tổng hợp nhiều giao thức DeFi, tối ưu hóa phí gas, bảo vệ khỏi MEV (Maximal Extractable Value) tiêu cực, hoặc thực hiện trên nhiều chuỗi.
  • Giải pháp tối ưu (thường là một bó giao dịch) sau đó được gửi đến blockchain cơ sở để thực hiện.

3. Lộ trình phát triển (Roadmap) & Đối tác:

Là một khái niệm, không có lộ trình phát triển (roadmap) chung duy nhất. Tuy nhiên, các dự án triển khai Intent Layer có lộ trình riêng:

  • Anoma: Đang xây dựng một blockchain chủ quyền tập trung vào kiến trúc ý định để cho phép tương tác phức tạp và bảo mật riêng tư.
  • Flashbots SUAVE: Đang phát triển một mempool và trình xây dựng khối độc lập với blockchain nhằm tối ưu hóa việc giải quyết ý định và quản lý MEV.
  • UniswapX: Đã triển khai một công cụ khớp lệnh off-chain cho các giao dịch hoán đổi dựa trên ý định.
  • CoW Swap: Đã và đang vận hành một mạng lưới solvers để thực hiện các giao dịch theo lô (batched orders) dựa trên ý định của người dùng.

Đối tác: Nhiều dự án DeFi, ví tiền điện tử, và nhà cung cấp cơ sở hạ tầng đang tích cực khám phá và tích hợp các giải pháp dựa trên Intent Layer để cải thiện trải nghiệm người dùng và hiệu quả giao dịch.

4. Số liệu minh chứng:

Vì là một khái niệm, không có số liệu minh chứng trực tiếp cho “Intent Layer” nói chung. Tuy nhiên, các dự án triển khai kiến trúc này đã đạt được những con số ấn tượng:

  • CoW Swap: Đã xử lý hàng tỷ USD khối lượng giao dịch thông qua mạng lưới solvers của mình, chứng minh tính khả thi của việc thực hiện giao dịch dựa trên ý định.
  • Funding: Các dự án tiên phong trong không gian này như Anoma đã huy động được các vòng tài trợ đáng kể (ví dụ: vòng hạt giống 26 triệu USD), cho thấy sự quan tâm lớn từ các nhà đầu tư.
  • Flashbots: Hệ sinh thái relay và builder của Flashbots đã xử lý phần lớn các giao dịch trên Ethereum, gián tiếp chứng minh hiệu quả của các cơ chế tối ưu hóa tương tự như solvers.

5. Đánh giá cộng đồng & chuyên gia:

Cộng đồng và các chuyên gia trong ngành blockchain và DeFi đánh giá Intent Layer là một trong những xu hướng quan trọng nhất và là bước tiến cần thiết để cải thiện trải nghiệm người dùng (UX) trong Web3.

Ưu điểm được công nhận:

  • Đơn giản hóa trải nghiệm người dùng, giúp dApps thân thiện hơn.
  • Tăng hiệu quả và tối ưu hóa giao dịch (giá tốt hơn, phí thấp hơn).
  • Cung cấp khả năng bảo vệ người dùng khỏi các cuộc tấn công MEV tiêu cực.
  • Tăng tính linh hoạt và khả năng kết hợp giữa các giao thức và chuỗi.

Các chuyên gia như Vitalik Buterin, các nhà nghiên cứu của Paradigm và đội ngũ Flashbots thường xuyên thảo luận về tầm quan trọng của thiết kế dựa trên ý định.

Thách thức được ghi nhận:

Phức tạp trong việc xây dựng mạng lưới solvers phi tập trung và an toàn, tiềm năng tập trung hóa của các solvers, và vấn đề về niềm tin và tính bảo mật của các hệ thống giải quyết ý định off-chain.

6. Tokenomics (nếu có token):

Khái niệm “Intent Layer” bản thân nó không có tokenomics.

Tuy nhiên, một số dự án cụ thể đang triển khai Intent Layer có hoặc có kế hoạch phát hành token riêng:

  • Anoma: Chuỗi Anoma sẽ có một token gốc ANOMA, được sử dụng cho bảo mật mạng, quản trị và các tiện ích khác trong hệ sinh thái của họ. Chi tiết cụ thể về tokenomics đang được phát triển.
  • CoW Swap: Có token COW, được sử dụng để quản trị giao thức và thưởng cho những người tham gia vào hệ sinh thái.
  • Các dự án khác như Flashbots SUAVE hiện tại chưa công bố tokenomics riêng biệt, nhưng cấu trúc của chúng có thể hỗ trợ các mô hình token mới trong tương lai.

7. Điểm mạnh & Điểm yếu:

Điểm mạnh

  • Cải thiện trải nghiệm người dùng (UX): Người dùng chỉ cần diễn đạt ý định cấp cao, hệ thống sẽ tự động tìm kiếm giải pháp tối ưu, loại bỏ sự phức tạp của việc ký và điều chỉnh giao dịch thủ công.
  • Tối ưu hóa hiệu quả: Các “solvers” cạnh tranh để tìm kiếm lộ trình giao dịch tốt nhất (giá, phí gas, trượt giá), mang lại lợi ích trực tiếp cho người dùng.
  • Bảo vệ khỏi MEV tiêu cực: Solvers có thể bảo vệ người dùng khỏi front-running và các cuộc tấn công sandwich bằng cách đóng gói và thực hiện giao dịch một cách thông minh.
  • Tính linh hoạt và khả năng kết hợp: Ý định có thể được thực hiện trên nhiều chuỗi hoặc nhiều giao thức khác nhau, tăng cường khả năng tương tác.
  • Giảm chi phí gas: Bằng cách gộp nhiều giao dịch hoặc tìm kiếm các phương pháp thực hiện hiệu quả hơn.

Điểm yếu

  • Phức tạp trong triển khai: Xây dựng một mạng lưới solvers mạnh mẽ, an toàn, hiệu quả và phi tập trung là một thách thức kỹ thuật lớn.
  • Nguy cơ tập trung hóa: Nếu chỉ có một số ít solvers có đủ năng lực hoặc tài nguyên để xử lý các ý định, mạng lưới có thể trở nên tập trung, dẫn đến rủi ro kiểm duyệt hoặc độc quyền.
  • Vấn đề về độ tin cậy và bảo mật: Người dùng cần phải tin tưởng vào các solvers để thực hiện ý định của họ một cách trung thực và bảo mật. Lộ trình giải quyết off-chain có thể tạo ra các điểm yếu mới.
  • Khó khăn trong việc định nghĩa ý định: Việc diễn đạt các ý định phức tạp một cách rõ ràng và không mơ hồ cho hệ thống là một thách thức, đặc biệt khi yêu cầu các điều kiện cụ thể.
  • Tăng độ trễ: Việc chờ solvers tìm kiếm và xác nhận giải pháp có thể làm tăng thời gian thực hiện giao dịch so với việc gửi trực tiếp.

Intent Layer: Kỷ nguyên giao dịch “người dùng nói – hệ thống làm” đang mở ra một chương mới cho toàn bộ hệ sinh thái blockchain, hứa hẹn một tương lai nơi việc tương tác với các ứng dụng phi tập trung trở nên đơn giản và trực quan như sử dụng các ứng dụng web truyền thống. Thay vì phải tự mình thực hiện một chuỗi các bước phức tạp và tiềm ẩn rủi ro, người dùng chỉ cần nêu rõ mục tiêu cuối cùng của mình, và hệ thống sẽ tự động tìm ra cách thức tối ưu nhất để hoàn thành nó. Đây là một bước nhảy vọt so với trải nghiệm Web3 hiện tại, vốn đòi hỏi người dùng phải có kiến thức sâu về kỹ thuật, từ việc chọn mạng lưới, sàn giao dịch, cho đến việc tự cài đặt các thông số như phí gas và mức trượt giá.

Intent Layer là gì và hoạt động như thế nào?

Định nghĩa cốt lõi của Intent Layer

Về cơ bản, “intent” (ý định) chính là mục tiêu cuối cùng mà người dùng muốn đạt được, chứ không phải là các bước cụ thể để đạt được mục tiêu đó. Ví dụ, thay vì thực hiện một loạt lệnh như: “Kết nối ví Metamask -> vào Uniswap -> chọn cặp ETH/USDC -> nhập số lượng 1 ETH -> cài đặt trượt giá 0.5% -> xác nhận giao dịch”, người dùng chỉ cần bày tỏ một ý định đơn giản: “Tôi muốn đổi 1 ETH để nhận được nhiều USDC nhất có thể”. Intent Layer sẽ đóng vai trò trung gian, tiếp nhận ý định này và tìm ra con đường hiệu quả nhất để thực thi.

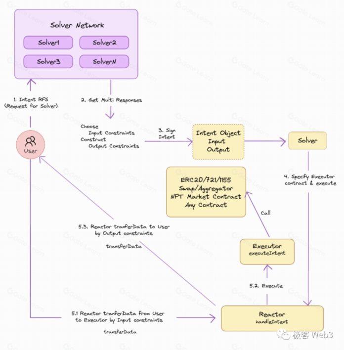
Cơ chế hoạt động của Intent Layer

Một hệ thống dựa trên Intent Layer thường bao gồm ba thành phần chính: người dùng (Users), người giải quyết (Solvers), và ứng dụng. Người dùng là người tạo ra các ý định. Solvers là các thực thể (thường là các bot hoặc mạng lưới bot) cạnh tranh với nhau để tìm ra lộ trình giao dịch tốt nhất nhằm đáp ứng ý định của người dùng. Họ sẽ xem xét mọi yếu tố như phí gas trên các mạng lưới khác nhau, thanh khoản trên các sàn DEX, và cả việc giảm thiểu tác động tiêu cực như MEV. Cuối cùng, lộ trình tối ưu nhất sẽ được thực thi, mang lại kết quả tốt nhất cho người dùng mà không cần họ phải can thiệp trực tiếp.

Những lợi ích vượt trội mà Intent Layer mang lại

Đơn giản hóa trải nghiệm người dùng

Lợi ích lớn nhất và rõ ràng nhất của Intent Layer là sự trừu tượng hóa (abstraction). Nó che giấu đi toàn bộ sự phức tạp của hạ tầng blockchain bên dưới. Người dùng mới không còn cảm thấy choáng ngợp trước hàng loạt thuật ngữ và các bước kỹ thuật. Họ có thể tương tác với DeFi một cách tự nhiên, tập trung vào mục tiêu tài chính của mình thay vì phải lo lắng về quy trình thực hiện. Điều này có tiềm năng to lớn trong việc thu hút hàng triệu người dùng tiếp theo đến với không gian Web3.

Tối ưu hóa kết quả giao dịch và chi phí

Trong một môi trường cạnh tranh, các Solvers buộc phải tìm ra con đường rẻ nhất, nhanh nhất và hiệu quả nhất để thực thi một ý định nhằm giành được quyền thực hiện giao dịch đó. Kết quả là người dùng sẽ được hưởng lợi từ mức phí gas thấp hơn, tỷ giá hoán đổi tốt hơn và mức trượt giá được giảm thiểu. Hệ thống này biến việc tối ưu hóa giao dịch từ một gánh nặng của người dùng thành một cuộc cạnh tranh kinh tế giữa các Solver, đảm bảo kết quả luôn có lợi cho người dùng cuối.

Tăng cường bảo mật cho người dùng

Khi người dùng chỉ ký vào một “ý định” thay vì một giao dịch cụ thể, họ giảm thiểu được rủi ro ký nhầm vào các hợp đồng thông minh độc hại. Ý định này chỉ nêu rõ kết quả mong muốn, và việc thực thi được giao cho các Solver chuyên nghiệp. Điều này tạo ra một lớp bảo vệ quan trọng, giúp người dùng tránh được các vụ lừa đảo hay tấn công phổ biến, nơi kẻ xấu lừa người dùng tương tác với các hợp đồng giả mạo để chiếm đoạt tài sản.

Các dự án tiên phong và ứng dụng thực tiễn trong hệ sinh thái

Những dự án đang định hình tương lai

Hiện nay, đã có một số dự án tiên phong trong việc xây dựng và ứng dụng kiến trúc dựa trên Intent Layer. Anoma là một trong những cái tên nổi bật nhất, hướng tới việc xây dựng một giao thức cho phép người dùng bày tỏ ý định một cách riêng tư và được thực thi trên nhiều chuỗi khác nhau. CowSwap là một ví dụ khác đã được ứng dụng rộng rãi, cho phép người dùng thực hiện các giao dịch hoán đổi token mà không phải lo lắng về MEV hay giao dịch thất bại. Ngoài ra, các dự án như SUAVE của Flashbots cũng đang khám phá tiềm năng của Intent Layer ở cấp độ hạ tầng.

Các trường hợp sử dụng điển hình

Các ứng dụng của Intent Layer vô cùng đa dạng. Trong DeFi, nó có thể được dùng để thực hiện các lệnh hoán đổi token phức tạp qua nhiều cầu nối và sàn DEX, cung cấp thanh khoản tự động, hay quản lý các vị thế vay và cho vay một cách tối ưu. Trong không gian NFT, người dùng có thể đặt ra ý định “Mua một NFT thuộc bộ sưu tập X với giá sàn thấp nhất trên tất cả các sàn giao dịch”. Trong tương lai, Intent Layer thậm chí có thể được ứng dụng vào game Web3 hoặc các mạng xã hội phi tập trung.

Để có cái nhìn sâu sắc và toàn diện hơn về tốc độ phát triển và tiềm năng của những dự án này, nhiều nhà đầu tư và nhà phát triển đang tìm đến các nền tảng phân tích dữ liệu chuyên sâu. Trong đó, Web3Lead nổi bật như một công cụ mạnh mẽ, cung cấp các insight chi tiết về thị trường, hành vi người dùng trong không gian Web3. Nền tảng này không chỉ tổng hợp dữ liệu on-chain phức tạp mà còn phân tích các xu hướng tăng trưởng của từng dự án, giúp người dùng nhận diện các cơ hội tiềm năng và hiểu rõ động lực đằng sau sự phát triển của các hệ sinh thái như Intent Layer. Nếu bạn muốn đi sâu vào việc phân tích hiệu suất và mức độ chấp nhận của các ứng dụng dựa trên intent, khám phá các dữ liệu trên Web3Lead sẽ mang lại những góc nhìn giá trị mà khó có thể tìm thấy ở nơi khác.

Intent Filters in Android

Tương lai và những thách thức phía trước của Intent Layer

Tiềm năng thay đổi kiến trúc của dApps

Intent Layer có khả năng định hình lại hoàn toàn cách chúng ta xây dựng các ứng dụng phi tập trung. Thay vì tạo ra các giao diện phức tạp buộc người dùng phải học cách sử dụng, các nhà phát triển có thể tập trung vào việc thiết kế các “bộ giải quyết” (Solvers) thông minh hơn để diễn giải và thực thi ý định của người dùng. Điều này sẽ dẫn đến một thế hệ dApps mới, thông minh hơn, thân thiện hơn và dễ tiếp cận hơn.

Những rào cản cần vượt qua

Mặc dù đầy hứa hẹn, Intent Layer vẫn còn đối mặt với nhiều thách thức. Vấn đề lớn nhất là đảm bảo tính phi tập trung và chống kiểm duyệt của mạng lưới Solver. Nếu một vài Solver lớn thống trị thị trường, họ có thể thông đồng để thao túng kết quả giao dịch. Ngoài ra, việc thiết kế các cơ chế bảo mật để ngăn chặn các Solver độc hại và đảm bảo ý định của người dùng được thực thi một cách chính xác cũng là một bài toán kỹ thuật phức tạp cần được giải quyết triệt để.

Intent Layer Architecture

Dù vẫn còn ở giai đoạn đầu và đối mặt với nhiều thách thức kỹ thuật, Intent Layer không chỉ là một cải tiến về giao diện người dùng. Nó đại diện cho một sự thay đổi trong triết lý thiết kế của Web3, hướng tới một tương lai nơi công nghệ blockchain thực sự vô hình, mạnh mẽ và phục vụ mục đích cuối cùng của người dùng một cách hiệu quả, an toàn nhất có thể.

ĐĂNG KÍ NGAY

Bài Viết Phổ Biến

Bài Viết Tiếp Theo

LEAVE A REPLY

Please enter your comment!
Please enter your name here